新闻中心
新闻中心
国务院再取消61项职业资格认证
发布时间:2016-02-14
新华网北京1月22日消息,经李克强总理签批,国务院日前印发《关于取消一批职业资格许可和认定事项的决定》,再次公布取消61项职业资格许可和认定事项。
减少职业资格许可和认定工作是简政放权、转变政府职能的重要任务之一。
2014年以来,国务院先后分四批取消了211项职业资格,本次再取消61项,至此,国务院公布取消的职业资格达到272项,占国务院部门设置职业资格总数的44%,完成本届政府确定的减少1/3的任务。这标志着职业资格集中清理工作基本完成,初步实现了国务院部门设置的没有法律法规和国务院决定作为依据的准入类职业资格基本取消,国务院部门和全国性行业协会、学会未经批准自行设置的水平评价类职业资格基本取消。
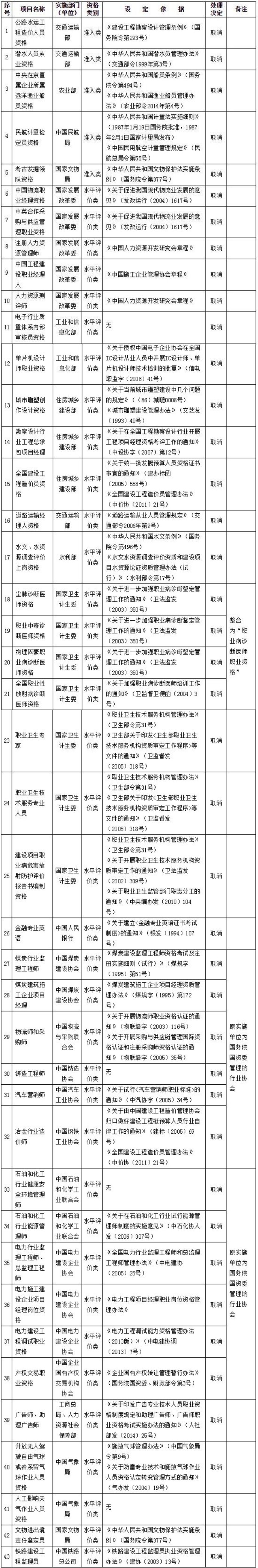
本次取消的职业资格许可和认定事项中,专业技术人员职业资格有43项,其中准入类5项,水平评价类38项,涉及公路水运工程、民航、考古、物流与采购、石油化工等多个专业领域;技能人员职业资格有18项,均为水平评价类,涉及服务、影视、林业等领域。
国务院要求,各地各部门要切实转变管理理念和管理方式,加强职业资格实施的评估检查,建立事中事后监管机制,营造更好激励人才发展的环境,推动大众创业、万众创新。人力资源社会保障部要会同有关部门抓紧制定公布国家职业资格目录清单并实行动态调整,在目录之外不得开展职业资格许可和认定工作,逐步建立科学合理的国家职业资格体系,让广大劳动者更好施展创业创新才能。
此外,国务院建议取消1项依据有关法律设立的职业资格许可和认定事项,将依照法定程序提请全国人大常委会修订相关法律规定。
国务院决定取消的职业资格许可和认定事项目录(共计61项)
一、取消的专业技术人员职业资格许可和认定事项(共计43项,其中准入类5项,水平评价类38项)
二、取消的技能人员职业资格许可和认定事项(共计18项,均为水平评价类)


